近期,江南大学生物工程学院夏小乐教授团队在细胞工厂高效合成脂肽方面取得重要进展,研究成果“Metabolic reprogramming of Bacillus subtilis for surfactin: Maximizing titer/yield/productivity and tailoring C14/C15 homologue proportion”发表于Chemical Engineering Journal (IF=13.2)(https://doi.org/10.1016/j.cej.2025.171675)。

Surfactin是一种由枯草芽孢杆菌生物合成的环状脂肽,因其卓越的乳化性、抗菌活性和低毒性,成为最强效的生物界面活性剂之一。这些特性使其在制药、化妆品和食品行业中被广泛应用,例如作为天然防腐剂、乳化稳定剂或药物递送助剂。然而,脂肽Surfactin的工业化生产长期受到两个关键瓶颈的限制:原生或传统工程菌株的滴度、产量和生产率(TYP指数)低下;同系物(如C13-、C14-和C15-Surfactin)组成比例难以控制引起的生物活性差异大。
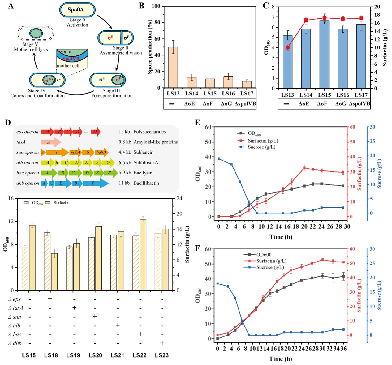
为解决上述问题,本研究通过系统性地重编程枯草芽孢杆菌脂肽生物合成和中心碳代谢,构建了具有高TYP指数的细胞工厂。首先,通过重新设计原生启动子缓解了转录限制使SrfA合成酶在不引发细胞毒性的情况下实现高且持续的表达;其次,采用“推拉促阻”方法解决了细胞生长与生产之间的权衡,减少碳溢出和碳流失获得最强生产菌株LS22,在7.5-L补料发酵产Surfactin滴度达到52.6 g/L,蔗糖产率为0.34 g/g(理论途径产率的75%),生产效率达1.75 g/L/h,是迄今为止报告的最高TYP指数。最后,通过调控细胞内脂肪酸池(喂食异戊酸、苏氨酸或异丁酸)使C14-Surfactin或C15-Surfactin同系物比例富集至超过73%,实现了C14/C15同源物比例的定制化生产。这项工作为其他脂肽类抗生素的微生物细胞工厂工程化提供了可推广的蓝图,最大化细胞生长与表面素生成之间的协同效应对于提升细胞工厂效率至关重要。

图文摘要
江南大学生物工程学院助理研究员高玲为第一作者,夏小乐教授为论文通讯作者,上述研究得到了国家重点研发计划(2023YFF1103703),中国博士后科学基金(2024M751149)和江苏省合成生物基础研究中心支持计划项目(BK20233003)的资助。
近年来夏小乐教授在生物大分子元件改造及食品健康领域的应用取得了丰硕成果,相关研究发表在Nature Communications(2025)、Advanced Science(2025)、Trends in Food Science & Technology (2024,2020), Biotechnology Advances (2024), Biosensors and Bioelectronics (2022), Food Hydrocolloids (2025,2024,2023), Critical Reviews in Food Science and Nutrition (2022), Food Chemistry (2023)等本领域权威期刊。